吉安市施工图设计文件审查中心
400-119-8559

吉安市施工图设计文件审查中心

  吉安市施工图设计文件审查中心——构筑安全基石,护航百年工程。 我们的使命:用专业与责任,守护每一寸建筑的安全。 吉安市施工图设计文件审查中心是经国家住房和城乡建设部核准认定的一类施工图审查机构。公司汇聚了涵盖建筑、结构、给排水、暖通、电气等全专业的国家级专家与资深注册工程师,构建了一支技术精湛、经验丰富、作风严谨的权威审查团队。我们以“安全为本,规范为准,质量为先”为核心宗旨,为全国范围内的超高层建筑、大型商业综合体、交通枢纽、医院学校等各类重大复杂工程项目提供全面、精准、高效的...

查看更多

施工图审案例

Case review of construction drawings

新闻动态

News & Trends

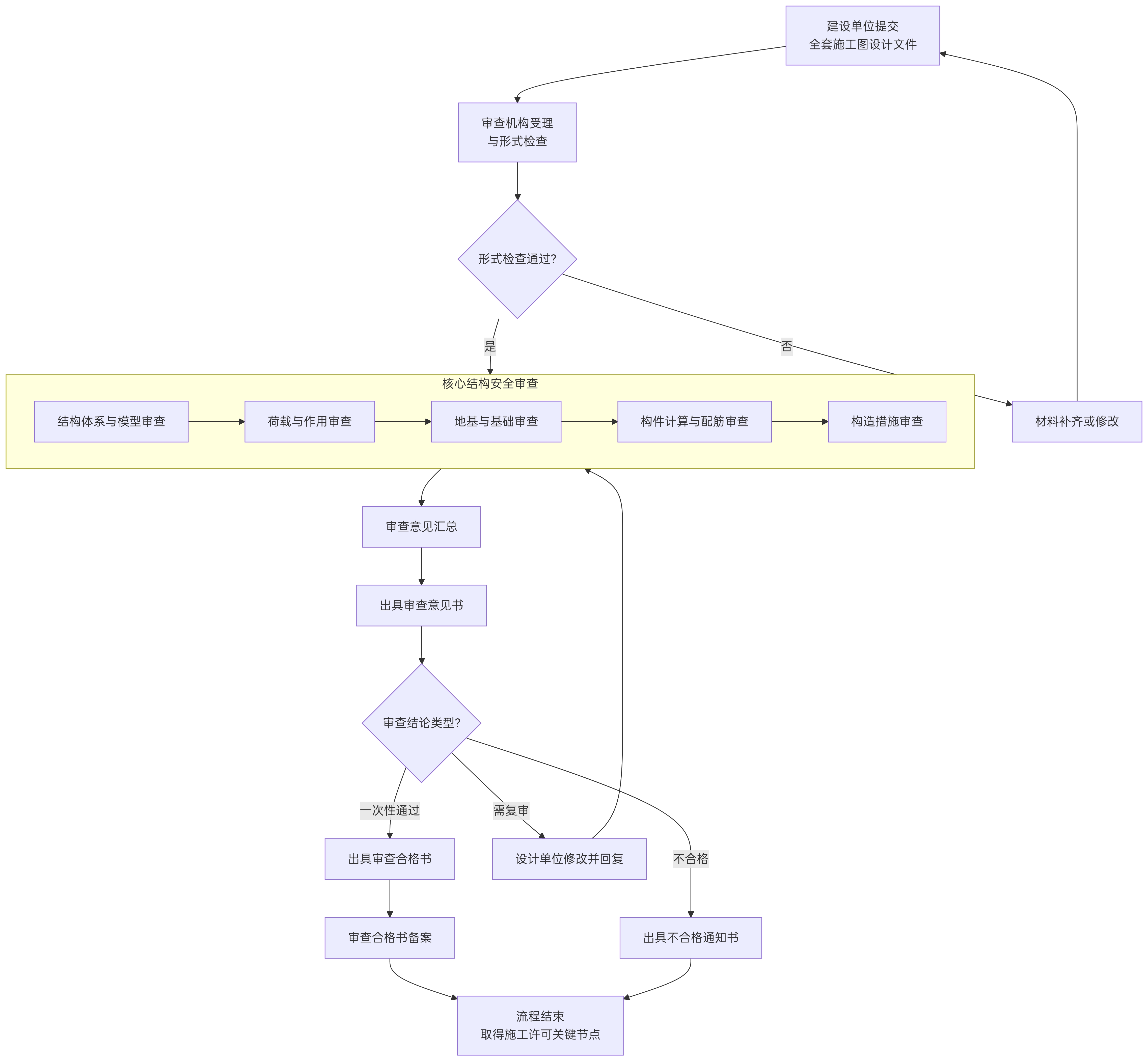
施工图审查流程

Construction drawing review process